Open Menu
Close Menu
Bio
Papers
Projects
Experience
News
Life
Idea
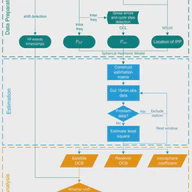
Differential Code Bias; Flex Power; GNSS
Impact of flex power on inter- and intra- differential code bias variation
Sep 5, 2025